
一、 产品说明
本机主要适用于食品、日化、农药及特殊行业的理想填充设备。该设备在工作过程中将受以下因素的影响:
1、 DY半自动活塞式单头液体灌装机的灌装精度受以下因素影响:压缩空气的稳定性、物料的均匀性、灌装速度等。
2、 半自动液体灌装机的灌装速度受以下因素影响:物料的粘度、气缸的行程、料缸的尺寸、灌装嘴大小、操作者的熟练程度等。
3、 本机有两种灌装方式,脚踏灌装和连续灌装,两种灌装方式可以任意切换。根据工人的熟练程度,为保持车间的整洁和避免物料的浪费,刚开始建议你选择脚踏灌装。
二、 原理和性能
1、 工作原理:DY系列灌装机为半自动活塞式灌装机。通过气缸带动一个活塞来抽取和打出物料,用单向阀控制物料流向,用磁簧开关控制气缸的行程,即可调节灌装量。
2、 性能:本公司生产的半自动活塞式单头液体灌装机是在本公司生产的灌装机系列的基础上,引进国外先进灌装机技术,进行了进一步的改造和创新,其结构更加简单合理,精确度高,操作更加简便,是贵公司填充设备的理想选择。
三、 机器技术参数
|
技术参数 |
内 容 |
参 数 |
||||
|
电 压 |
220V±5V |
|||||
|
电 流 |
1A |
|||||
|
功 率 |
10W |
|||||
|
额定气压 |
0.5-0.6MPa |
|||||
|
灌装速度 |
10-25瓶/分钟 |
|||||
|
灌装精度 |
±1%-±2% |
|||||
|
|
||||||
|
灌装效果 |
设备型号 |
可灌装范围(ml) |
最佳灌装范围(ml) |
本机型号打(√) |
||
|
DY60 |
5~60 |
25~60 |
|
|||
|
DY125 |
10~125 |
50~125 |
|
|||
|
DY250 |
25~250 |
100~250 |
|
|||
|
DY500 |
50~500 |
200~500 |
|
|||
|
DY1000 |
100~1000 |
300~1000 |
|
|||
|
DY2500 |
250~2500 |
500~2500 |
|
|||
|
DY5000 |
500~5000 |
1000~5000 |
|
|||
四、 安全使用指南
本产品只使用于灌装液体等低浓度物品,不可用于其他用途。为确保安全生产,请仔细阅读一下注意事项:
1、 使用符合本机规定的电源和气源(详见本书中机器技术参数)。
2、 在拆洗本机前,请一定要关闭气源和电源。
3、 本液体灌装机后半部分(靠近控制按钮),内部装有电气控制元件,无论在什么情况下都不要用水直接冲洗机身,否则会有触电的危险,损坏电气控制元件。
4、 为防止触电,本机要有良好的接地,请为本机配一个由地线的电源插座。
5、 关闭电源开关后,本机电气控制中部分电路还有电压存在,故检修控制线路时务必将电源线拔掉。
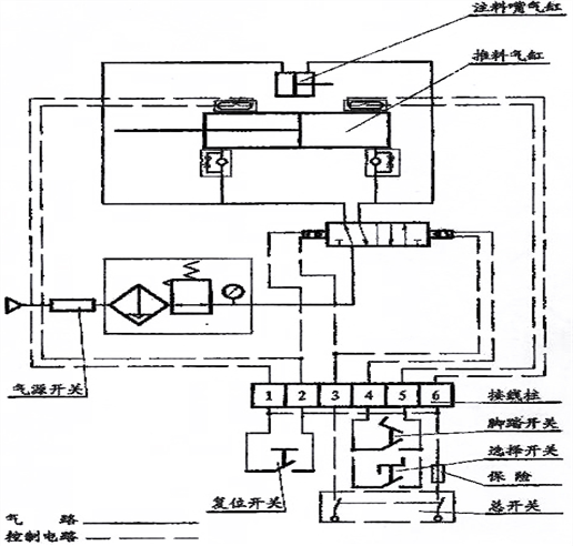
五、设备剖析图:

六、日常保养
1、 为保持机身不锈钢光洁,请勿用尖。硬的利器刮起表面,如有污渍,请用酒精擦拭。
2、 气缸在出厂时已加好润滑油,请勿拆开气缸或添加任何润滑油。
3、 本机的单向阀,不锈钢三通、料缸能方便的拆洗。
